南充社保增減員申報辦理指南_社保報銷流程
欄目:南充社保新政策 作者:瑞方人力 時間:2018-05-21
南充社保增減員申報辦理指南|南充社保報銷流程,生育保險報銷流程,醫療保險報銷流程,養老金申領流程,失業保險報銷流程,工傷保險報銷流程,社會保險關系轉移指南
南充企業社會保險人員增加辦理指南
所需資料:
1、填報經職工本人簽字確認的《人員和基數增減變化表》一式兩份。
2、初次參保人員需附身份證。
南充企業社會保險人員減少辦理指南
所需資料:
1、填報經職工本人簽字確認的《人員和基數增減變化表》一式兩份。
南充社保待遇申領政策:
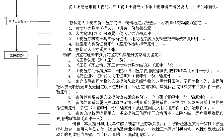
(一)南充工傷業務辦理流程


(二)南充生育保險報銷
享受條件:
1、用人單位按時足額繳納了生育保險費;
2、符合國家計劃生育規定和《四川省人口與計劃生育條例》生育或實施計劃生育手術;
3、參加生育保險滿3個月。
參保女職工生育后需攜帶資料:
1、《企業職工生育保險待遇審批表》
2、《育齡婦女信息卡》
3、《住院病人出院病情證明書》
4、《出生醫學證明》
5、產前檢查費用發票
6、住院發票及身份證報市社保局工傷生育保險科審核。
符合條件的,由單位經辦人到市社會保險局工傷生育科領取《生育保險待遇撥付單》,所在單位按撥付單金額開具收據,到市社會保險局財務科轉帳。
參保男職工的配偶生育后還需提供結婚證、女方戶口簿、身份證。配偶屬城鎮戶口的,還需街道辦事處出具的無業證明。
(三)南充醫療保險報銷指南
報銷條件:
1、申請人已經辦理參保手續、足額繳交醫療保險費
2、合作醫療指定醫療機構就醫;
3、參保人在備案醫療機構就醫發生了住院醫療費用,并先行支付現金,且保存有關單據和資料。
辦理材料:
1、原始收費收據;
2、費用明細清單;
3、門診病歷;
4、疾病診斷證明書;
5、社會保障卡;
6、身份證;
7、銀行賬戶。
辦理流程:
(一)申請人提交申請材料
(二)提交材料地點:參保人屬地的社會保險基金管理局各區社保分局醫保科。
(三)社會保險基金管理局受理申請
1、受理部門自收到申請材料之日起5日內對申請材料進行審核,并決定是否受理。
2、申請材料不齊全的,在上述5日內一次性告知申請人需補正的全部內容。
3、申請人應當自收到《補正材料通知書》之日起5日內補正材料。
4、逾期不補正,視為撤回申請。
5、但補正材料后,申請人可在法定有效期內重新提出申請。
申請完成
社會保險基金管理局審查材料并批準申請,申請人領取《社會醫療保險醫療費報銷單》后,予以報銷。
(四)南充失業保險領取條件及資料
申領條件:
1、已參加失業保險,用人單位和本人已按照規定履行繳費義務滿1年的;
2、非因本人意愿中斷就業的;
3、已按規定辦理失業登記,并有求職要求的。
申報材料:
1、本人身份證明;
2、用人單位出具的終止或者解除勞動合同的證明;
3、失業登記證明及求職證明;
4、失業保險經辦機構規定的其它材料。
辦理程序:
1、用人單位自終止或解除勞動關系之日起15日內,將失業人員名單等材料提交失業保險經辦機構備案;
2、失業人員應在終止或解除勞動合同之日起60日內,辦理失業登記和申領失業保險金手續;
3、填寫《失業保險金申領表》,提交申報材料;
4、失業保險經辦機構審核符合條件的,應將有關事項告知本人,并納入當月發放計劃,當月發放計劃已生成上報的,納入次月發放計劃,次月開始發放;審核不符合條件的,說明具體原因;
5、失業保險經辦機構按月向其發放失業保險金。
(五)南充社會保險關系轉移
1.省內轉入
業務范圍:參保人員將四川省內的社保關系轉入參保地
所需資料:
(1)身份證和社保卡原件及復印件
(2)轉出地社保經辦機構出具的參保憑證
2.省外轉入
業務范圍:參保人員將四川省外的社保關系轉入參保地
所需資料:
(1)身份證和社保卡原件及復印件
(2)轉出地社保經辦機構出具的參保憑證
3.省內轉出
業務范圍:參保人員將現參保地的社保關系轉往省內各地
所需資料:
(1)轉入地社保局接收函
(2)身份證和社保卡原件及復印件
4.省外轉出
業務范圍:參保人員將現參保地的社保關系轉往省外各地
所需資料:
(1)轉入地社保局接收函
(2)身份證和社保卡原件及復印件
南充市社保局地址:四川省南充市順慶區玉帶中路二段111號
南充市社保局電話:0817-2801353
下一篇:返回列表
